이번에는 시마트론 E11 에 소재를 만드는 방법에 대해 알아보는 시간 가지도록 하겠습니다. 소재를 만드는 방법은 바운더리 박스, 박스,면,소재파일 등이 있습니다. 이번시간에 하나 하나 자세히 배워보는 시간 가지도록 하겠습니다. 시마트론 E11 소재 만드는 방법이 궁금하시다면 따라오세요~

시마트론 E11 설치방법이 궁금하시다면 시마트론 E11 설치 방법 인증방법 을 클릭하세요.
1. 바운더리박스로 소재 만들기
먼저 저와 같이 실습을 하기 위해서 위 파일을 클릭해서 예제 파일을 하나 다운로드 하시기 바랍니다.

소재를 클릭합니다.

그러면 가장 기본인 바운더리 박스가 선택되어져 있을겁니다. 이것은 현재 보이는 모델링의 육면체를 자동으로 잡아주는 방법입니다. 모델링 외곽사이즈와 동일합니다.
보통은 소재시킬때 조금 여유를 주기 때문에 이 방법이 많이 사용되지는 않습니다. 하지만 가장 기본 베이스라고 할수가 있죠.
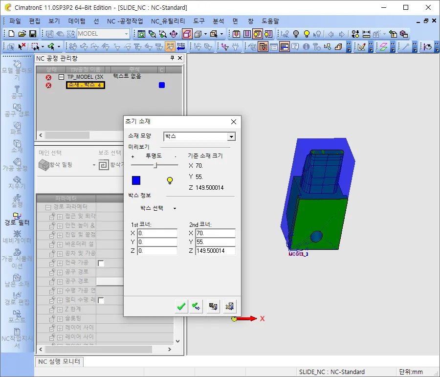
2. 박스로 소재 만들기
박스로 소재 잡는 방법입니다. 가장 많이 사용하는 방법이 아닐까 생각됩니다.

위와같이 일단 바운더리박스로 소재를 한번 잡은 후에

확인 버튼을 누르지 말고 다시 콤보박스를 클릭해서

박스를 선택합니다.

그러면 아까 바운더리박스로 잡았을때의 치수가 입력되어 있을겁니다. 여기에서 실제로 소재길이를 측정해서 치수를 입력하시면 됩니다. 만약 소재 발주할때 55*70*150 으로 발주했다고 가정할께요
그러면 Z 값만 150 으로 입력하신후 확인버튼을 누르시면 됩니다.
이렇듯 바운더리 박스와 박스 를 이용하면 쉽게 소재를 만들수가 있습니다.
이 방법이 아마 가장 많이 사용하는 방법이 아닐까 생각됩니다.
3. 면으로 소재 생성하기
일반적으로는 바운더리 박스와 박스를 이용하면 왠만한 소재를 다 만들수가 있습니다. 하지만 간혹 밀링에서 1차 가공후 NC 작업으로 넘어오는 경우가 있습니다. 또는 수정건이 발생해서 일부분만 용접후에 가공으로 넘어오는 경우가 있습니다.
이럴때는 면을 이용하면 쉽게 소재를 만들수가 있습니다.

위 이미지와 같이 밀링에서 가공할수있는부분을 날린후에 NC 로 넘어 오는 경우가 있습니다. 이럴때는 실제로 위와같이 모델링을 합니다. 그다음

소재에서 면을 선택해서 모델링해놓은 면들을 다 선택하시면 됩니다.
이번에는 용접했을경우를 예를 들어볼께요

위와같이 설계변경이 일어나서 빨간색부분의 형상이 추가되었다고 가정해볼께요.
그러면 빨간색부분을 용접해야 됩니다.
실제로 저렇게 용접하려면 아르곤 용접을 해야 할듯한데 아르곤용접을 하게 되면 실제보다 1~5MM 정도 크게 용접이 됩니다.
그래서 용접된 상태를 보고 치수를 측정해서 넉넉하게 소재를 만드는것이 좋습니다.
실제 모델링 사이즈보다 Z값은 5MM 높게 용접되었으며 좌우 사이즈도 5MM 씩 더 용접이 되었다고 가정해볼께요.

1차로 윗면을 5MM 복사했습니다.

그 다음 옆으로 5MM 추가하는 작업을 해줘야 겠죠. "스케쳐로 수정" 아이콘을 클릭합니다.

아까복사한 면을 클릭한후 옵셋을 5로준후 확인을 합니다.

그러면 사방으로 5MM 면이 옵셋된것을 볼수가 있습니다.
이제 소재를 클릭한다음 소재모앙을 "면" 으로 선택합니다. 그다음 아까 만들어 놓은 면을 선택한후 확인버튼을 눌러주세요.

남은소재를 클릭해서 소재를 확인해보면 위와 같이 나와야 정상입니다. 설변이 나왔고 용접을 했을경우 위와 같은 방식으로 소재를 만들어 사용하면 편리합니다. 면으로 소재를 만드는 방법은 많이 사용되는 방식이니 필히 알아두셔야 합니다.
4. 외형선으로 소재 생성하기
어떻게 보면 면으로 소재생성하는것보다 더 편리합니다. 직접 해보면서 설명드리겠습니다. 아까 처럼 밀링에서 1차로 작업해왔다고 가정할께요.

소재 클릭후 "외형선"을 선택하세요.
그러면 위와 같이 창이 뜹니다. 중간쯤에 "외형선 선택"을 클릭하세요

슬라이드 아래쪽에 면 세개를 차례를 클릭하면 위 그림처럼 외곽 라인이 생성됩니다. 그다음 마우스 중간버튼 즉 휠을 눌러주면

위 그림처럼 외형선 1개가 선택이됩니다.

"Z - 위" 값을 입력해주세요 소재의 최고 높이를 입력하면 됩니다. 저는 150 으로 입력할게요
"Z - 아래" 값을 입력해주세요 소재의 최저 높이를 입력하면 됩니다. 저는 0 으로 입력할께요

남은소재로 소재를 확인해보니 위와같이 잘 생성이되었습니다.
아까 면으로 소재를 만들때는 모델링을 따로 해줘야 했지만 이번에는 모델링할 필요가 없네요. 더 편리해졌습니다.
그럼 용접했을 경우를 예로들어볼께요.

아까와 동일하게 설계변경이 위와같이 빨간색부분이 새로 생겼고 용접까지 했다고 가정하겠습니다.

일단 먼저 소재에서 "외형선"을 선택합니다.
그다음 "외형선 선택" 버튼을 클릭합니다.

수정된 상단면을 클릭한후 마우스 중간버튼(마우스휠) 을 눌러주세요.

요기서 중요합니다.
"Z - 위" 값을 기존 최고점보다 5MM 더 높게 설정하세요 최고점 높이가 155 이니깐 160 을 입력하겠습니다
"Z - 아래" 값을 입력해주세요 소재의 최저 높이를 입력하면 됩니다. 저는 0 으로 입력할께요
그리고 외형선옵셋을 5 로 입력하겠습니다.
용접이 위로 5MM 사방옆으로 5MM 라고 가정했다고 했죠 그걸 반영한겁니다.

남은 소재를 하면 위와 같이 나와야 정상입니다. 면으로 작업하는것보다 더 쉽죠~ 평면일 경우에는 외형선이 더 편하고 곡면일때는 면으로 소재를 만들어야 비슷하게 만들어집니다. 외형선으로 만드는것이 편하긴 하지만 곡면일때는 디테일하게 소재를 만들수가 없답니다. 상황에 따라 잘 활용하시면 되겠습니다.
5. STL 파일로 소재 만들기
STL 파일로도 소재를 만들수가 있습니다. 이건 어떤때 사용하면 될까 생각해보니 슬라이드 같은경우 1차가공으로 끝나지 않고 2차로 90 도 회전해서 한번더 가공해야 하기 때문에 이럴때 사용하면 딱입니다. 소재 회전하기 같은경우 앞에서 한번 포스팅을 했습니다. 다시 확인해보고 싶다면 시마트론 내보내기 가져오기 소재 회전하기 를 클릭하세요.
또 이럴때도 사용가능한것 같습니다. 가공을 황삭만 한 상태에서 다른업체에 넘겨야 하는경우가 있습니다. 이럴때 같은 시마트론 사용자라면 NC 파일을 공유해도 되겠지만 만약 다른업체에서는 파워밀을 사용한다고 하면 소재를 STL 파일로 저장해서 소재 파일만 넘겨도 되겠죠.
그와 반대로 파워밀 사용자가 황삭만 한후에 남은소재를 STL파일로 저장해서 시마트론 사용자에게 STL파일만 넘겨주는 경우도 있겠죠.
이럴때 시마트론에서 STL 파일을 선택해서 소재를 만들면 매우 편리합니다.
그럼 시마트론에서 소재를 STL 파일로 내보내는 방법부터 알려드릴께요.

먼저 황상을 위와같이 해서 툴이 나왔다고 가정할께요

남은 소재를 확인하니 위와 같이 나오네요

여기에서 소재저장 옆에 "STL파일" 을 선택한후 파일이름과 저장위치를 선택한후 저장아이콘을 누르면 소재가 STL 파일로 저장됩니다.
이제는 반대로 STL 파일을 메일로 받았다고 가정할께요.STL 파일을 불러오도록 하겠습니다.

소재를 클릭해서 소재모양을 "파일로" 를 선택합니다. 그다음 파일열기 아이콘을 눌러서 STL 파일을 선택하면 됩니다. 아까 저장한 STL 파일을 한번 찾아서 선택해보세요. 잘 불러와 지는지 확인해보시기 랍니다.

남은 소재를 눌러서 소재모양을 확인합니다. 제대로 불러온것 같네요.
이렇게 해서 STL 소재 내보내기 및 불러오기 까지 실습해보았습니다.
시마트론 E11 소재 생성방법 STL 파일 만들기 면으로 소재만들기 바운드리 박스로 소재만들기 방법에 대해 자세히 알아보았습니다. 다음에는 더욱 유용한 정보로 찾아올것을 약속드리며 이번 포스팅은 여기까지 하도록 하겠습니다. 오늘 하루도 행복하세요.
'시마트론' 카테고리의 다른 글
| 시마트론 E11 전극 모델링 만들기 방법 (0) | 2024.09.06 |
|---|---|
| 시마트론 E11 한글패치 한글화 파일 다운로드 (2) | 2024.09.05 |
| Cimatron E11 설치 방법 시마트론 인증 (9) | 2024.09.05 |
| 시마트론 E11 카달로그 몰드베이스 Catalog 파일 (0) | 2024.09.04 |
| 시마트론 E11 캠 캐드 메뉴얼 기초 가이드 PDF (5) | 2024.09.03 |





댓글