이번시간에는 시마트론 E11 에서 소재를 내보내는 방법과 소재를 다시 가져오는 방법에 대해 알아보는 시간 가지도록 하겠습니다. 슬라이드 같은 경우 1차 가공 2차가공 때로는 3차가공까지 해야 될때가 있습니다. 회전할때 마다 소재도 회전해서 가져오고 싶은데 쉽지 않습니다. 알려주는 사람도 없구요. 저만의 노하우로 알게된 방법이니 끝까지 정독해주세요.
시마트론 NC 작업지시서 출력하는 방법이 궁금하시다면 시마트론 시트지 생성방법 을 클릭하세요.

1. 시마트론 소재 내보내기 방법

NC 데이타를 하나 가져옵니다. 저는 슬라이드를 하나 가져왔습니다.
남은소재를 클릭하면 위처럼 뜹니다.

전구모양을 클릭하면 남은 소재를 계산합니다.

색상을 잘보이도록 노란색으로 변경하고 투명도를 최대로 하면 남은 소재가 육안으로 잘 보이게 됩니다. 이 상태에서 소재를 저장할수가 있습니다.

소재 저장 항목을 "STL 파일" 로 설정합니다.
그다음 브라우져 열기 버튼을 눌러서 저장할 폴더를 선택해줍니다.

폴더를 지정한다음 파일 이름도 지정한후 저장버튼을 눌러줍니다.
이제 저장은 끝났습니다.
2. 시마트론 소재 불러오기 방법

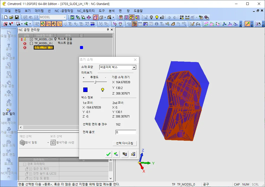
보통 처음 NC 파일을 만들면 소재부터 설정하죠
소재 버튼을 클릭하면 위와 같이 뜹니다. 보통은 바운더리 박스를 이용하는 경우가 많지만 이번에는 파일로 가져오는 방법을 알아보도록 하겠습니다.

소재모양 에서 "파일로" 를 선택합니다.
그다음 파일열기 버튼을 눌러서 아까 저장했던 파일을 선택해줍니다.
이상으로 저장된 파일 불러오는 방법에 대해 알아보았습니다.
3. 시마트론 소재 회전상태로 저장하기
시마트론 단축키 설정방법이 궁금하시다면 시마트론 단축키 설정방법을 클릭하세요.
이번에는 슬라이드 가공이 2차 가공이라고 가정할때 처음에는 세워서 가공했고 두번째 가공은 눞여서 가공해야 하기 때문에 소재를 회전해서 저장하는 방법에 대해 알아보도록 하겠습니다.

먼저 1차 작업한 NC 파일을 열어놓습니다.

캐드 모드로 진입해서 슬라이드를 눞였을때 즉 세팅하고자 하는 방향으로 회전한다음 UCS 를 하나 만들어줍니다.
이때 UCS 는 기존 UCS 와 같은 위치 이지만 방향만 바뀐 UCS 이겠죠.
새로운 UCS 를 하나 만든다음 UCS 를 회전해서 원하는 방향으로 맞추어줍니다. 위에 이미지 보시면 아시겠지만
슬라이드를 눞였고 UCS 도 XYZ 가 원하는 방향으로 딱 자리 잡힌게 보일겁니다. 이부분이 가장 중요한 부분입니다.
UCS 생성을 완료했으면 다시 NC 모드로 변경하세요.

왼쪽이 가공목록이 보이죠 제일 하단에 새로운 가공공정을 하나 만듭니다.

가공방식은 아무거나 해도 됩니다. 다만 중요한것은 좌표계 이름이 "MODEL" 이라고 되어 있는게 보입니다.
이것을 아까 만들었던 UCS 로 수정하시면 됩니다.

아마 UCS 가 여러개 있으면 제일 하단에 있는것이 제일 최근에 만든 UCS 이기 때문에 제일 아래쪽 UCS 를 선택하면 거의 맞을겁니다. 저는 "UCS518"으로 변경했습니다.
이렇게 한후 계산은 하지 말고 저장버튼을 눌러주세요

빈화면에다 마우스 우클릭후 "저장및 닫기" 누르면 됩니다.

이렇게 하니 UCS518 이 활성화 된게 보이네요.
이상태에서 남은 소재를 내보내기 하면 회전된 상태로 소재가 저장됩니다. 소재 내보내기 방법은 앞서 설명했으니 패스하도록 하겠습니다.
내보냈으면 다시 소재불러오기 역시 배웠으니 가능하겠죠.
이렇게해서 소재를 회전해서 내보내기 하고 다시 불러오는 방법까지 마스터 하였습니다.
알아두면 매우 유용하게 사용할수있으니 필이 배워두시기 바랍니다.
시마트론 한줄 글자 사용방법에 궁금하시다면 시마트론 외줄폰트 사용방법을 클릭하세요.
다음에는 더욱 유용한 정보로 찾아올것을 약속드리며 이번 포스팅은 여기까지 하도록 하겠습니다. 오늘 하루도 행복하세요.
'시마트론' 카테고리의 다른 글
| 시마트론 2D DWG 캐드 도면 불러오기 글자가공 (0) | 2024.09.01 |
|---|---|
| 시마트론 E11 글자 텍스트 가공 방법 꿀팁 (8) | 2024.08.31 |
| 시마트론 단축키 설정방법 저장 및 불러오기 (0) | 2024.08.30 |
| 시마트론 NC 작업지시서 리포트 시트지 사용방법 (0) | 2024.08.29 |
| 시마트론 외줄 쓰기 한줄 글자 폰트 사용방법 (4) | 2024.08.28 |





댓글